klMatrix
Data Structures | Macros | Functions
kl_stack_walker.h File Reference
#include <iostream>
#include <sstream>
#include <fstream>
#include <windows.h>
#include <dbghelp.h>
Include dependency graph for kl_stack_walker.h:
This graph shows which files directly or indirectly include this file:

Data Structures

class  klStackWalkBase
 
struct  klStackWalkBase::CallstackEntry
 
class  klStackWalker
 
struct  klSEHException
 

Macros

#define GET_CURRENT_CONTEXT(c, contextFlags)
 

Functions

std::string klStackWalkFn (void)
 

Macro Definition Documentation

#define GET_CURRENT_CONTEXT (   c,
  contextFlags 
)
Value:
do { \
memset(&c, 0, sizeof(CONTEXT)); \
c.ContextFlags = contextFlags; \
RtlCaptureContext(&c); \
} while(0);

Function Documentation

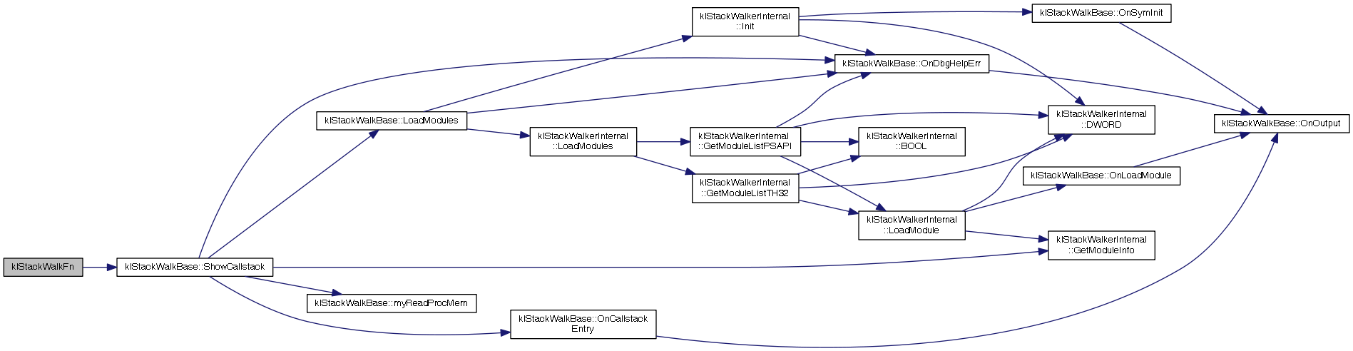
std::string klStackWalkFn ( void  )

Here is the call graph for this function: