klMatrix
Public Member Functions | Private Member Functions | Private Attributes
klBetaRV< TYPE > Class Template Reference

#include <kl_random_number_generator.h>

Inheritance diagram for klBetaRV< TYPE >:
Inheritance graph
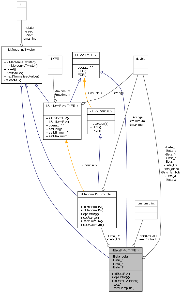
Collaboration diagram for klBetaRV< TYPE >:
Collaboration graph

Public Member Functions

 klBetaRV (double Beta_alp=0.25, double Beta_bet=0.5, bool bSeedFromClock=true, unsigned int rvSeed0=0, unsigned int rvSeed1=1)
 
virtual TYPE operator() ()
 
void klBetaRVReset (bool bSeedFromClock=true, double Beta_alp=0.25, double Beta_bet=0.5, unsigned int rvSeed0=0, unsigned int rvSeed1=1)
 
- Public Member Functions inherited from klMersenneTwister
 klMersenneTwister (int s=4357)
 
virtual ~klMersenneTwister ()
 
void reset (unsigned int s=0)
 
unsigned int nextValue ()
 
double nextNormalizedValue ()
 
- Public Member Functions inherited from klRV< TYPE >
virtual TYPE CDF (TYPE x)
 
virtual TYPE PDF (TYPE x)
 

Private Member Functions

double beta ()
 
void betaCompHlp ()
 

Private Attributes

double Beta_alpha
 
double Beta_beta
 
double Beta_a
 
double Beta_b
 
double Beta_c
 
double Beta_d
 
double Beta_f
 
double Beta_J
 
double Beta_lambda
 
double Beta_R2
 
double Beta_T
 
double Beta_U
 
double Beta_V
 
double Beta_X
 
unsigned int seedValue0
 
unsigned int seedValue1
 
klUniformRV< double > Beta_U1
 
klUniformRV< double > Beta_U2
 

Constructor & Destructor Documentation

template<class TYPE>
klBetaRV< TYPE >::klBetaRV ( double  Beta_alp = 0.25,
double  Beta_bet = 0.5,
bool  bSeedFromClock = true,
unsigned int  rvSeed0 = 0,
unsigned int  rvSeed1 = 1 
)
inline

Here is the call graph for this function:

Member Function Documentation

template<class TYPE>
double klBetaRV< TYPE >::beta ( )
inlineprivate

Here is the call graph for this function:

Here is the caller graph for this function:

template<class TYPE>
void klBetaRV< TYPE >::betaCompHlp ( )
inlineprivate

Here is the caller graph for this function:

template<class TYPE>
void klBetaRV< TYPE >::klBetaRVReset ( bool  bSeedFromClock = true,
double  Beta_alp = 0.25,
double  Beta_bet = 0.5,
unsigned int  rvSeed0 = 0,
unsigned int  rvSeed1 = 1 
)
inline

Here is the call graph for this function:

Here is the caller graph for this function:

template<class TYPE>
virtual TYPE klBetaRV< TYPE >::operator() ( )
inlinevirtual

Implements klRV< TYPE >.

Here is the call graph for this function:

Field Documentation

template<class TYPE>
double klBetaRV< TYPE >::Beta_a
private
template<class TYPE>
double klBetaRV< TYPE >::Beta_alpha
private
template<class TYPE>
double klBetaRV< TYPE >::Beta_b
private
template<class TYPE>
double klBetaRV< TYPE >::Beta_beta
private
template<class TYPE>
double klBetaRV< TYPE >::Beta_c
private
template<class TYPE>
double klBetaRV< TYPE >::Beta_d
private
template<class TYPE>
double klBetaRV< TYPE >::Beta_f
private
template<class TYPE>
double klBetaRV< TYPE >::Beta_J
private
template<class TYPE>
double klBetaRV< TYPE >::Beta_lambda
private
template<class TYPE>
double klBetaRV< TYPE >::Beta_R2
private
template<class TYPE>
double klBetaRV< TYPE >::Beta_T
private
template<class TYPE>
double klBetaRV< TYPE >::Beta_U
private
template<class TYPE>
klUniformRV<double> klBetaRV< TYPE >::Beta_U1
private
template<class TYPE>
klUniformRV<double> klBetaRV< TYPE >::Beta_U2
private
template<class TYPE>
double klBetaRV< TYPE >::Beta_V
private
template<class TYPE>
double klBetaRV< TYPE >::Beta_X
private
template<class TYPE>
unsigned int klBetaRV< TYPE >::seedValue0
private
template<class TYPE>
unsigned int klBetaRV< TYPE >::seedValue1
private

The documentation for this class was generated from the following file: